在线客服

在线客服

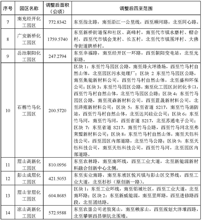
四川:14家化工园区四至范围调整

A-A+日期:2026-03-20来源:中化新网    

         3月16日,四川省经济和信息化厅等7部门联合发布通知,自贡川南新材料等14家化工园区四至范围调整。

  四川省要求,对本次调整出化工园区的化工企业,仍由化工园区所在主体园区管委会参照化工园区相关要求加强日常监管。严禁突破化工园区四至范围开发,进一步加强化工园区安全环保风险管控,守牢安全环保底线,扎实推进化工园区高质量发展。



 

友情链接

免责声明:以上展示的产品信息由企业自行提供,其内容的真实性、准确性和合法性均由发布企业负责,中国石油和化工网对此不承担任何保证责任。同时我们郑重提醒各位买家和卖家,

交易时请认真核实对方身份,切勿随意打款或发货,谨防上当受骗。如发现虚假信息,及时向本网举报。

京ICP证061057号 京公网安备-110105011209 广告经营许可证:京海工商广字第0394号