近日,甘肃省工信厅公示了化工园区复核与新设立名单,共有18家园区拟通过复核,1家化工园区拟新设立。目前名单正面向社会进行公示,公示期将持续至3月12日。
关于拟通过复核和新设立化工园区名单的公示
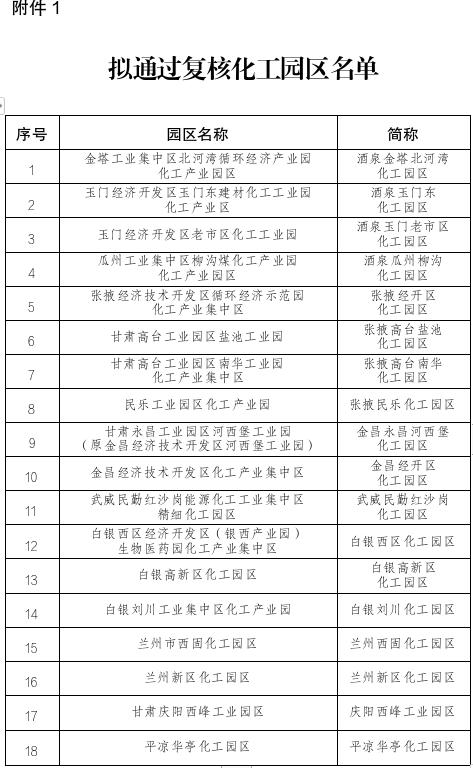
根据《甘肃省化工园区建设标准和认定管理办法》(甘工信发〔2025〕261号)有关规定,省工信厅会同省公安厅、省自然资源厅、省生态环境厅、省住建厅、省交通运输厅、省水利厅、省应急厅组织开展了化工园区复核和新设立现场论证工作,拟复核通过金塔工业集中区北河湾循环经济产业园化工产业园区等18家化工园区,拟新设立平凉灵台化工园区,现予以公示(见附件)。公示期自2026年2月28日至3月12日(10个工作日),欢迎社会公众进行监督。
如有异议,请于公示期内以书面形式向我厅(原材料产业处)反映意见。以个人名义反映情况的,请提供真实姓名、联系方式和反映事项证明材料等;以单位名义反映情况的,请提供真实单位名称(加盖公章)、联系人、联系方式和反映事项证明材料等。


在线留言

